VFX
Motion Graphics
Graphic Design
Art Direction
Digital
Production
New Business
About Me
Contact
VFX
Motion Graphics
Graphic Design
Art Direction
Digital
Production
New Business
About Me
Contact
GIANCARLO ETIENNE OLVERA

Lotto New Business Deck — Euro RSCG

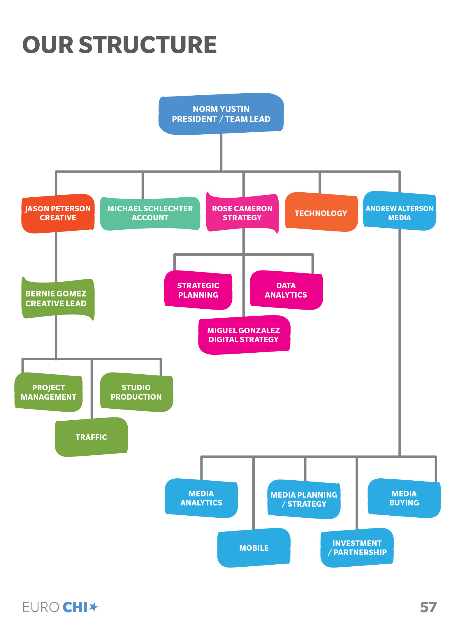
New business presentation deck for Euro RSCG featuring graphic design, typography, branding and simple infographics.

You may also like

DIT Wedding Warranty — Leo Burnett
2014
GNC New Biz
2017
New Business — Euro RSCG
2014
Ryerson New Biz
2017
United Comms Deck
2017
Land o Lakes New Biz
2017
Wolverine Sperry Merrell New Biz
2017
Life Fitness New Biz Booklet
2017
DMI NDC New Biz Template
2017
Walgreens New Biz Deck — Euro RSCG
2014
↑Back to Top
may the force be with you. always.